5月14日至15日,第十七届江苏省大学生课外学术科技作品竞赛暨“挑战杯”全国竞赛江苏省选拔赛决赛在我校举行。大赛以“青春向党 科创报国”为主题,吸引全省17万名师生全情参赛,706个项目闯进省赛,373个项目在省级决赛巅峰对决,最终确定通过省赛入围国赛推荐作品73件。我校在本届省赛中再捧“优胜杯”,总成绩位列全省第五,3件作品被推报国赛(不含学校直报国赛的另3件作品)。

闭幕式现场
5月15日下午,江苏省人民政府副省长陈星莺出席闭幕会并就青年创新创业工作提三点希望,希望广大青年心怀“国之大者”,担起时代重任,为国家发展和社会进步贡献聪明才智;希望高校和共青团组织聚焦为党育人,培育一流人才,为广大青年在时代大潮中建功立业提供舞台、夯实基础;希望社会各界厚植创新沃土,营造良好环境,推动大学生科技创新工作持续健康发展。

江苏省人民政府副省长陈星莺讲话
本届大赛突出红色主题,首次举办红色专项活动,全省171所高校100%参与,超10万青年学子开展了1.5万余个红色专项项目,重走红色足迹、追溯红色记忆、访谈红色人物、挖掘红色故事、体悟红色文化,在实践中真切体悟党的初心使命和伟大实践;聚焦国之大者,江苏青年瞄准科技前沿,围绕人工智能、航空航天、生物医药等重点领域创新创造,聚焦发展成就、文明文化、民生福祉等重大主题深度调研;聚力成果转化,竞赛期间举办大学生创新创业项目资源对接会和项目路演,邀请60所高校168个项目带来近20亿的融资需求,与近100家创投天使基金面对面,进行资本对接,为大学生科技创新成果转化落地、助推社会发展增添强大引擎。
本届“挑战杯”竞赛上,团省委联合新华报业传媒集团开展“苏青合伙人”青年创新创业服务计划——“新华财经 融行江苏”行动,整合更多优质导师资源,开展项目周周路演和项目园区行活动,合力打造“永不落幕的‘挑战杯’”。大赛同期还举办了青年科技先锋话“创新”、青年创业英雄话“挑战”两场科技创新论坛和青年创新创业训练营,激励青年学子投身创新创业大潮,培养创新精神,转化创业成果。
14日至15日决赛期间,入围的99所高校的373项作品经过现场答辩评审的激烈角逐,最终确定通过省赛入围国赛推荐作品73件,入围国赛作品数量位居全国第一。
闭幕会上,陈星莺为本届“挑战杯”获奖高校颁奖。司勇、程纯、苏春海为“优胜杯”获奖高校颁奖。陈文娟、王生、沈吉鸿、熊俊、田敏、朱博阳为主体赛特等奖获奖作品颁奖。

陈星莺为“挑战杯”获奖高校颁奖

司勇、程纯、苏春海为“优胜杯”获奖高校颁奖

陈文娟、王生、沈吉鸿、熊俊、田敏、朱博阳为主体赛特等奖获奖作品颁奖
闭幕会上,与会领导嘉宾共同观看了竞赛回顾视频和由南京中医药大学师生代表带来的刚柔并济的传统武术功法表演《行方智圆》、展现志愿者风采的情景歌舞表演《Mojito》、中医文化意蕴浓厚的舞蹈《韵·杏林》和充满青春活力的歌舞《青春相约挑战》。


传统武术功法表演《行方智圆》、情景歌舞表演《Mojito》
舞蹈《韵·杏林》、歌舞《青春相约挑战》
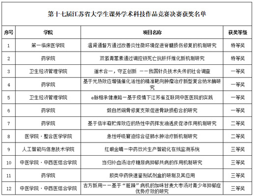
我校报送的参赛作品共获特等奖2项、一等奖4项、二等奖2项,三等奖4项。学校荣获省赛“优胜杯”,总成绩位列全省第五。第一临床医学院《温肾通督方通过改善炎性微环境促进脊髓损伤修复的机制研究》、药学院《双氢青蒿素通过调控铁死亡抗肝纤维化新机制研究》、卫生经济管理学院《道术合一,守正创新 ——我国针灸技术失传的社会调查》等3件作品被推报国赛(不含学校直报国赛的另3件作品)。

省委副秘书长、党建办主任尹卫东,南京市委副书记沈文祖,团省委书记司勇,新华日报社党委书记、社长双传学,南京中医药大学党委书记程纯,省委教育工委副书记苏春海,省科协副主席陈文娟,省社科院副院长陈爱蓓,省学联主席朱博阳,栖霞区委书记黎辉,栖霞区区长王生,南京经济开发区管委会主任沈吉鸿,仙林大学城管委会主任袁传军,团省委副书记熊俊,有关参赛高校校领导、领队、指导教师、参赛选手等出席决赛期间有关活动。


