11月14日至18日,由共青团中央、中国科协、教育部、中国社会科学院、全国学联、上海市政府共同主办,上海大学承办的第十五届“挑战杯”全国大学生课外学术科技作品竞赛终审决赛落下帷幕,我校进入终审决赛的参赛作品获得特等奖1项(全国共39件),二等奖5项,首次捧得“优胜杯”(全国共20座),总成绩排名跃居全国高校第17位(全国医药类院校第2位),取得了我校在“挑战杯”国赛中获奖数量和级别的历史性突破。

参赛师生

我校首次捧得“优胜杯”
被誉为当代大学生科技创新“奥林匹克”盛会的“挑战杯” 全国大学生课外学术科技作品竞赛,自1989年举办首届以来,在促进青年创新人才培养、深化高校素质教育、推动经济社会发展等方面发挥了积极作用。本届竞赛,全国2000多所高校的200多万大学生参加了校级竞赛。经过省级比赛、全国初评和复审,共有314所高校的755件作品进入终审决赛。
我校选送的6件作品经过省赛初赛、决赛、全国初审、复审,最终全部入围全国终审决赛。全国终审决赛期间,团江苏省委副书记司勇等参观指导了我校作品,与参赛学生进行了亲切的交流并予以高度评价。

团江苏省委副书记司勇参观指导我校作品
学校党政领导高度重视和关心竞赛的各项备战工作,陈涤平书记多次指导备战工作;胡刚校长高度重视大学生创新创业工作,密切关注“挑战杯”;夏有兵副书记、副校长全程指导备赛竞赛工作,并亲自带队参加竞赛,他走到我校每一个参赛展位前与参赛学生进行交流,为参赛选手加油打气,鼓励他们用“至精至诚”的精神,展示南中医学子在科技创新领域中的风采。
多年来,我校高度重视大学生科技创新工作,始终坚持把创新教育融入人才培养的全过程,把创新创业作为学业规划的重要抓手,注重通过参加“挑战杯”竞赛不断传承创新精神、构建创新文化、培育创新人才。学校团委将以此次获得“优胜杯”为契机,进一步深化大学生创新创业工作,推动第二课堂“成绩单”建设,为学校人才培养质量提升以及“双一流”建设做出新贡献。
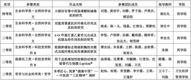
我校获奖作品情况



